RFM12B USB Interface Module
Click pictures to enlarge
Product description
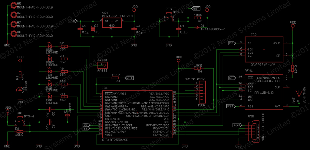
The RFM12BUIM02 is a simple yet powerful USB interface to the RFM12B versatile radio module from HopeRF. The firmware on the module allows the user to select from a range of packet formats (data length, node ID, CRC length etc) with minimal configuration. It also has onboard flash storage to buffer inbound data until it is retreived by the USB host computer.
The module comes with a bootloader function, allowing the firmware to be upgraded by the user. The latest C++ Windows libraries and example programs, showing each library function, are are available from our support section. Also available is the latest device firmware in both compiled hex and source code. We do not have code available for *nix or Apple devices at present but this is something we're working on when we have time!
This project is available for self-assembly but please be aware that three components use surface-mount technology and need suitable tools for careful placement and soldering. The kit also includes a pre-drilled case and decals.
Product specifications
-
Microcontroller: Microchip PIC18F2550
-
Packet buffer: Microchip 25LC640A 8KB Flash
-
Interface: USB 2.0 with a Mini-B socket
-
Power: USB powered drawing a maximum of ???mA when transmitting
-
Firmware: Bootloader or ISCP upgradable
-
Indicators: Power, 2 * USB status, RF Receive, RF Transmit, RF Error
-
Radio specifications
Radio type: HopeRF RFM12B-xxx-S1
Radio frequencies (module dependant): 433MHz, 868MHz or 915MHz
-
Antenna specifications
Socket: M4 screw terminal
Antenna type: Compressed helical (433MHz)
-
Dimensions w x d x h - mm (inch): TBC


